机械密封漏液的原因及水泵漏液的解决办法
机械密封漏液的原因及水泵漏液的解决办法
机械密封(mechanical seal)是指由至少一对垂直于旋转轴线的端面在流体压力和补偿机构弹力(或磁力)的作用下以及辅助密封的配合下保持贴合并相对滑动而构成的防止流体泄漏的装置。

今天给大家介绍下机械密封漏液的原因及水泵漏液的解决办法:
不管是自吸泵、离心泵、QW潜水排污泵等机械密封是工业水泵漏液的主要原因。
机械密封也称端面密封, 其有一对垂直于旋转轴线的端面, 该端面在流体压力及补偿机械外弹力的作用下, 依赖辅助密封的配合与另一端保持贴合, 并相对滑动, 从而防止流体泄漏。
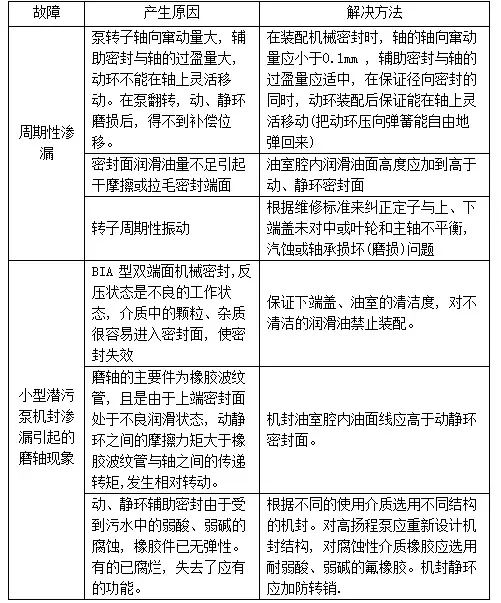
一. 常见的渗漏现象:
机械密封渗漏的比例占全部工业水泵漏液原因的50 %以上, 机械密封的运行好坏直接影响到水泵的正常运行, 现总结分析如下:

二 . 引发渗透的原因:
(一)压力产生的渗漏
1. 故障一:高压和压力波造成的机械密封渗漏
产生原因:弹簧比压力及总比压设计过大,当密封腔内压力超过3MPa 时,会使密封端面比压过大, 液膜难以形成, 密封端面磨损严重, 发热量增多, 造成密封面热变形。
解决方法:装配机封时, 弹簧压缩量一定要按规定进行, 不允许有过大或过小的现象, 高压条件下的机械密封应采取措施。为使端面受力合理, 尽量减小变形, 可采用硬质合金、陶瓷等耐压强度高的材料,并加强冷却的润滑措施.
2. 故障二:真空状态运行造成的机械密封渗漏
产生原因:泵在起动、停机过程中, 由于泵进口堵塞, 抽送介质中含有气体等原因,有可能使密封腔出现负压, 密封腔内若是负压, 会引起密封端面干摩擦,内装式机械密封会产生漏气(水) 现象.
解决方法:装配采用双端面机械密封, 这样有助于改善润滑条件,提高密封性能。
(二)由于介质引起的渗漏
1. 故障一:静环和动环的辅助密封件无弹性或者有的已经腐烂,造成了机封的大量渗漏甚至有磨轴的现象。
产生原因:高温、污水中的弱酸、弱碱对静环和动环辅助橡胶密封件的腐蚀作用, 造成了机械渗漏过大,动、静环橡胶密封圈材料为丁腈—40 , 不耐高温, 不耐酸碱, 当污水为酸性碱性时易腐蚀。
解决方法:对腐蚀性介质, 橡胶件应选用耐高温、耐弱酸、弱碱的氟橡胶。
2. 故障二:真空固体颗粒杂质引起的机械密封渗漏
产生原因:固体颗粒进入密封端面, 会划伤或加快密封端面的磨损,水垢和油污在轴(套) 表面的堆积速度超过摩擦副的磨损速度, 致使动环不能补偿磨耗位移, 硬对硬摩擦副的运转寿命要比硬对石墨摩擦副的长, 因为固体颗粒会嵌入石墨密封环的密封面内。
解决方法:在固体颗粒容易进入的位置应选用碳化钨对碳化钨摩擦副的机械密封。
三. 因其他问题引起的机械密封渗漏

机械密封中还存在设计、选择、安装等不够合理的地方。
(1) 弹簧压缩量一定要按规定进行, 不允许有过大或过小的现象, 误差±2mm , 压缩量过大增加端面比压, 摩擦热量过多, 造成密封面热变形和加速端面磨损, 压缩量过小动静环端面比压不足, 则不能密封。
(2) 安装动环密封圈的轴(或轴套) 端面及安装静环密封圈的密封压盖(或壳体) 的端面应倒角并修光,以免装配时碰伤动静环密封圈。
机械密封本身是一种要求较高的精密部件, 对设计、机械加工、装配质量都有很高的要求。在使用机械密封时, 应分析使用机械密封的各种因素, 使机械密封适用于各种泵的技术要求和使用介质要求且有充分的润滑条件, 这样才能保证密封长期可靠地运转。