KZ200-F系列红外分析仪操作方法知识分享
2022-06-07 科威自控
调节阀XCC-BA系列定位器原理及故障处理的分析知识
2022-05-18 科威阀门
WHY-Q系列气动调节阀是如何工作的常见故障处理方法知多少?
2022-05-13 科威阀门
WHY-Q系列控制阀控制的精准度是由阀门决定还是由XCC-BA系列定位器决定?
2022-05-11 科威阀门
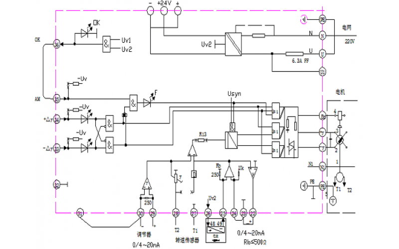
ZL-WH系列电动执行器故障分析知识
2022-05-06 科威自控
蒸汽系统输送的目的是把正确的压力,充足的蒸汽量输送至使用点。蒸汽管道和阀门的正确选型,是为了确保用汽设备正常运行,并且满足工艺要求和生产效率。
2022-05-05 科威阀门
空冷减速机正常运行中,尤其是低赫兹启动,调向启动,大修后首次启动,等等情况下,极易发生压力报警,引发停机或根本无法起机现象。使用方若遇此情况,可以先检查油位,确认是否异常。检查线路,确认是否异常。
2022-04-19 KWZK
故障现象描述: 工艺人员反映调节阀SP设定值最高只能给到68,最低只能开到15,不能满足操作需求。
2022-04-07 科威